
近日
我國多地高溫天氣持續
持續高溫悶熱天氣
極易引發中暑
甚至熱射病
嚴重的還會危及生命
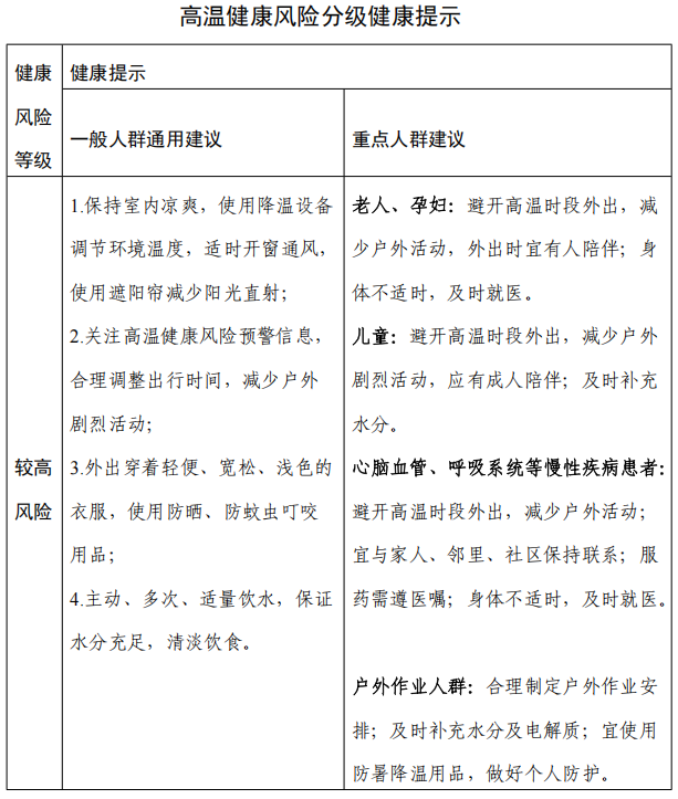
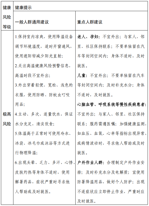
如何防暑降溫
請收下這份健康指南
01. 科學飲水,及時補水
夏季高溫,人體因大量出汗導致水分流失加劇,對水的需求大幅增加。若處于高溫勞動或運動狀態,水分消耗更是成倍上升。因此,外出時務必隨身攜帶水壺,每30分鐘飲用100 - 200毫升水,少量多次補充,切不可一次性大量飲水。若在運動過程中,可選擇運動飲料,既能補充水分,又能快速補充流失的電解質,維持身體電解質平衡。
02. 錯峰鍛煉,選擇適宜方式
高溫時段太陽輻射強、氣溫高,此時運動極易引發中暑。建議將戶外運動安排在清晨或傍晚,此時氣溫相對較低,能有效減輕高溫對身體造成的負擔。若想進行強度較大的鍛煉,不妨選擇室內運動場所,如健身房進行器械訓練、動感單車運動,或在游泳館游泳,既能享受運動樂趣,又能避開烈日高溫,避免運動不適。
03.合理膳食,清爽消暑
夏日高溫易使人食欲不振,飲食上應選擇清爽、清淡的食物,遠離油膩、辛辣食品,減輕腸胃消化負擔。多食用富含水分的果蔬,如甘甜多汁的西瓜、清脆爽口的黃瓜、酸甜開胃的西紅柿等,既能補充身體所需水分,又能提供豐富的維生素和礦物質,為身體注入活力。
04. 減少暴曬,做好防護
盡量縮短戶外停留時間,避免長時間暴露在陽光直射之下。盡量避免在上午10點至下午4點期間外出活動。若必須外出,務必做好防曬措施,涂抹防曬霜,戴上防曬帽、太陽鏡,既能有效阻擋紫外線對皮膚的傷害,預防曬傷、曬黑,又能降低頭部溫度,減少中暑風險。
05.關注健康,謹防中暑等不適
高溫帶來的不僅僅是體感不適,還可能在短期內對健康造成一系列危害,嚴重時甚至危及生命。高溫下,人體排汗機制可能崩潰,引發一系列熱相關疾病。輕則出現熱疹、熱水腫、熱暈厥,重則發生重癥中暑,如不及時救治,會危及生命。同時,高溫還是多種慢性疾病的“催化劑”,可加劇循環、呼吸、泌尿及精神心理疾病的發生發展。
如果出現頭暈、乏力、多汗、心悸、皮膚灼熱等不適癥狀,及時使用解暑藥品,嚴重時立即就醫,警惕熱射病的發生。此外,及時關注預報預警信息,提前做好防護措施,才能最大程度降低高溫健康風險。



來 源丨網絡綜合